Selected Publications
-
Pozo Garcia, V. From Spectra to Pathways: Assessing Metabolic Function and Nutrient Modulation of Liver In Vitro Systems by LC-MS metabolomics. 2026. https://doi.org/10.5463/thesis.1580.
-
Pozo Garcia, V.; Zhang, M.; Çobanoğlu, T. S.; Holm, K.; Jennings, P.; Poole III, D.A.; Moco, S. Predicting xenobiotic metabolism: a computational approach mining LC–MS/MS data with SIRIUS and BioTransformer. Archives of Toxicology 2026. https://doi.org/10.1007/s00204-025-04248-0.
-
Pozo Garcia, V.; Çobanoğlu, T. S.; Hammer, H. S.; Carlota, R.; Holm, K.; Verfaillie, C.; Poetz, O.; Jennings, P.; Moco, S. Nutrient environment improves drug metabolic activity in human iPSC-derived hepatocytes and HepG2. Archives of Toxicology 2025. https://doi.org/10.1007/s00204-025-04139-4.
-
Ferro, V.; Moco, S. NAD+ (nicotinamide adenine dinucleotide, oxidized form). Trends in Endocrinology & Metabolism 2025. https://doi.org/10.1016/j.tem.2024.08.007.
-
Moco, S. Studying Metabolism by NMR-Based Metabolomics. Frontiers in Molecular Biosciences 2022. https://doi.org/10.3389/fmolb.2022.882487.
-
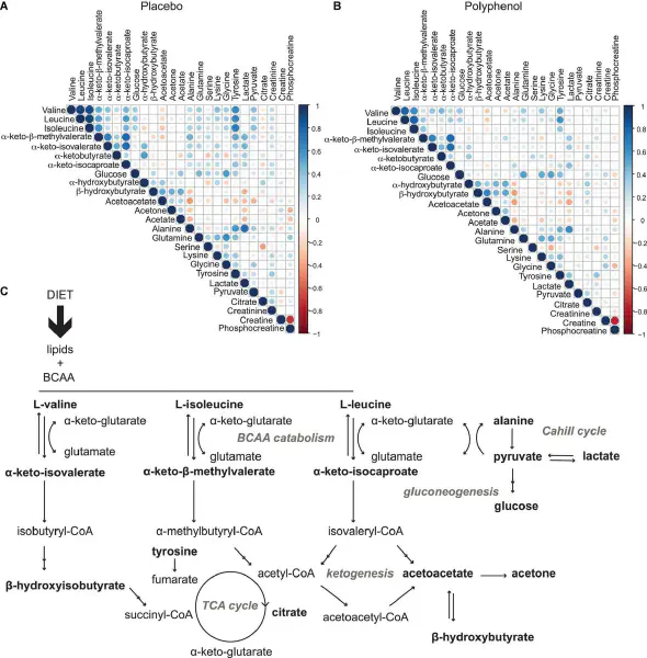
Bartova, S.; Madrid-Gambin, F.; Fernández, L.; Carayol, J.; Meugnier, E.; Segrestin, B.; Delage, P.; Vionnet, N.; Boizot, A.; Laville, M.; Vidal, H.; Marco, S.; Hager, J.; Moco, S. Grape polyphenols decrease circulating branched chain amino acids in overfed adults. Fontriers in Nutrition 2022. https://doi.org/10.3389/fnut.2022.998044.
-
Giner, M.P.; Christen, S.; Bartova, S.; Makarov, M.V.; Migaud, M.E.; Canto, C.; Moco, S. A Method to Monitor the NAD+ Metabolome - From Mechanistic to Clinical Applications. International Journal of Molecular Sciences 2021. https://doi.org/10.3390/ijms221910598